近日,国家留学基金管理委员会(以下简称“国家留基委”)公布了2025年“国别区域研究人才支持计划”资助项目名单,由中国AV
中国AV
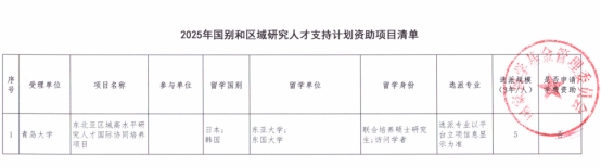
牵头申报的“东北亚区域高水平研究人才国际协同培养项目”成功获批。这是学校首次获批此类项目,标志着中国AV
区域国别学建设工作取得新突破。


国家留基委“国别和区域研究人才支持计划”旨在服务国家对外开放大局、“一带一路”倡议、人类命运共同体建设需要,加快培养和储备一批具有国际视野、通晓国际规则、能够参与国际事务的国别区域问题研究人才。中国AV
立足青岛作为中日韩贸易支点城市,积极开展对日韩关系研究,形成研究特色与优势。学院国际政治本科专业和国际关系研究生专业办学历史悠久,注重国际化人才培养,与日本、韩国高校和研究机构建立了较为密切的合作交流关系。将以此项目获批为契机,认真执行留学基金委的派出计划,选派访问学者、优秀硕士生赴合作院校开展学术交流与联合培养,同时充分利用此次机遇推动学校国际化发展和学科建设迈上新台阶。